Zur Hauptnavigation springen [Alt]+[0] Zum Seiteninhalt springen [Alt]+[1]

Zungenroller

Infobox

Diese Seite ist Teil einer Materialiensammlung zum Bildungsplan 2004: Grundlagen der Kompetenzorientierung. Bitte beachten Sie, dass der Bildungsplan fortgeschrieben wurde.

Wird ein Merkmal rezessiv vererbt, tritt es nur bei Homozygotie in Erscheinung. Bei einer dominanten Vererbung können die Merkmalsträger heterozygot oder homozygot sein. Das Merkmal Zungenroller, also die Fähigkeit die Zunge zu rollen, wird dominant vererbt.

Hinweis

Untersuchungen haben gezeigt, dass die Fähigkeit des Zungenrollens nicht rein genetisch bedingt ist, sondern auch Umwelteinflüssen unterliegt. [vgl. 1]

 

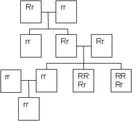
Stammbaum

Bildquelle: ZPG Biologie

Die nebenstehende Abbildung (Abb. 8) zeigt den Stammbaum der Familie Sims.

Aufgaben:

  1. Erhebe in deiner Klasse, wie viele Mitschüler Zungenroller sind und ob es mehr Mädchen oder Jungen sind.
  2. Bestimme die möglichen Genotypen aller Mitglieder der Familie Sims.
  3. Erstelle einen möglichst umfangreichen Stammbaum für deine Familie.


Lösung zu Nr. 2 (Familie Sims)

 

Lösung

 

 

Stammbaumanalyse und Vererbungsmuster: Herunterladen [doc] [1,2 MB]

Stammbaumanalyse und Vererbungsmuster: Herunterladen [docx] [1,5 MB]

Stammbaumanalyse und Vererbungsmuster: Herunterladen [pdf] [1,2 MB]

 

 

Weiter zu Lernzirkel "Erbkrankheiten"