Zur Hauptnavigation springen [Alt]+[0] Zum Seiteninhalt springen [Alt]+[1]

Diagramme erstellen zur Visualisierung komplexer Prozesse

Beispiel: Wirkungsgefüge im Geographie-Leistungskurs

Im Geographie-Leistungskurs sollen regelmäßig Maßnahmen auf ihre Nachhaltigkeit überprüft werden. Dabei gilt es in der Regel zahlreiche Faktoren zu berücksichtigen und diese in ihren Ursache-Wirkung-Beziehungen zu analysieren. Als grafische Darstellungsform ist oft ein Wirkungsgefüge gefordert. Dieses lässt sich mit dem Online-Tool draw.io hervorragend erstellen.

Der Vorteil der digitalen Arbeitsweise liegt hier z.B. darin, dass man in der Regel zu Beginn der Arbeit noch nicht genau weiß, wie das Endprodukt aussehen wird und daher auch das Layout nicht endgültig planen kann. Wenn man auf Papier arbeitet, kann das schnell dazu führen, dass man sich „in eine Sackgasse zeichnet“. Mit draw.io bleibt immer die Möglichkeit, die Kästen und Pfeile umzuorganisieren und das Layout mit vertretbarem Aufwand zu optimieren.

Arbeitsauftrag

Stelle die Zusammenhänge rund um den Bau des Kohlehafens Abbot Point in Form eines Wirkungsgefüges dar und berücksichtige dabei die drei Dimensionen der Nachhaltigkeit.

Beispiele für Schüler/innen-Lösungen

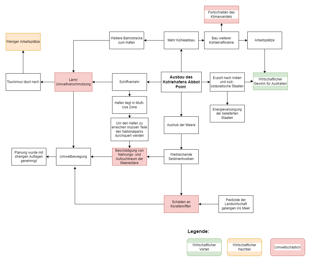
Unterrichtsbeispiele Wirkungsgefüge Noelia Bollhöfer

Wirkungsgefüge von Noelia Bollhöfer, Verwendung mit freundlicher Genehmigung der Autorin, 03.03.2022

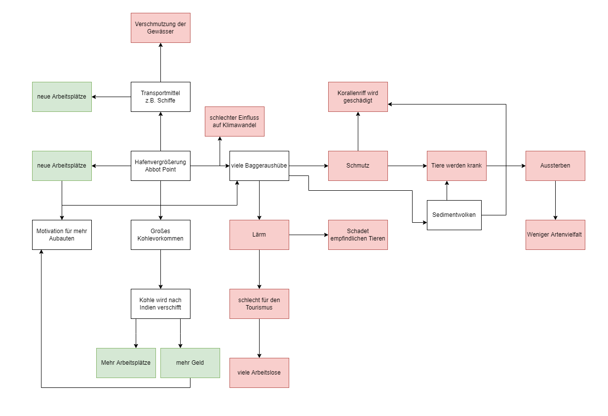
Unterrichtsbeispiele Wirkungsgefüge Neva Ceri

Wirkungsgefüge von Neva Ceri, Verwendung mit freundlicher Genehmigung der Autorin, 03.03.2022

Unterrichtsbeispiele Wirkungsgefüge Hanna Herbster

Wirkungsgefüge von Hanna Herbster, Verwendung mit freundlicher Genehmigung der Autorin, 03.03.2022

Gemeinsame Reflexion der Lernprodukte

Nach dem Erstellen der Wirkungsgefüge kommt ein weiterer entscheidender Schritt: die Arbeitsergebnisse werden auf die Lernplattform hochgeladen, so dass alle Schülerinnen und Schüler alle Ergebnisse sehen können. Nun erhalten die Schülerinnen und Schüler die Aufgabe, die Ergebnisse zu sichten und sich drei Wirkungsgefüge auszusuchen, zu denen sie schriftlich Feedback geben: Was ist gut gelungen? Welche Aspekte könnten verbessert werden und wie? Das bewirkt zweierlei: Einerseits setzen sich die Lernenden mit anderen Ergebnisvarianten auseinander und lernen so Perspektiven auf das Thema kennen, die sie selbst womöglich nicht gesehen haben. Schwächere Schülerinnen und Schüler finden so auch Aspekte heraus, die ihnen entgangen sind. Gleichzeitig ergibt sich auch die Erkenntnis, dass die Art der Darstellung großen Einfluss darauf hat, wie gut etwas verständlich ist und auch hier kann man sich innerhalb der Lerngruppe gute Beispiel abschauen.

Am Ende werden einige Wirkungsgefüge exemplarisch im Plenum besprochen. Das entspricht der in der Einleitung skizzierten Vorgehensweise.

 

Weiter zu Werkzeuge zum Lernen …