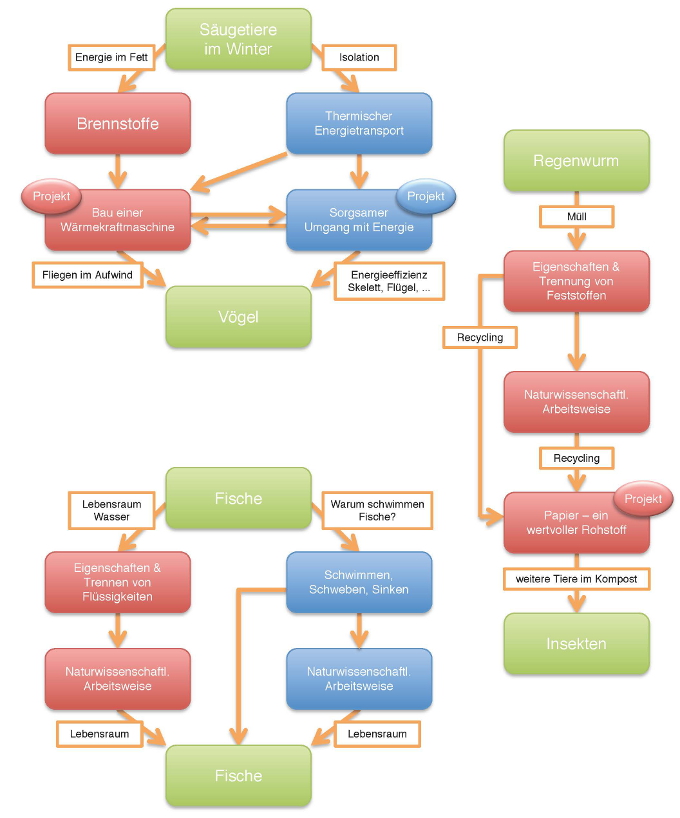
Vernetzung
Möglichkeiten zur Vernetzung integrativer Themen
Vernetzung:
Herunterladen
[docx]
[200 KB]
Vernetzung: Herunterladen [pdf] [381 KB]
Weiter zu
Was schwimmt?
Vernetzung:
Herunterladen
[docx]
[200 KB]
Vernetzung: Herunterladen [pdf] [381 KB]
Weiter zu
Was schwimmt?