Zur Hauptnavigation springen [Alt]+[0] Zum Seiteninhalt springen [Alt]+[1]

Lösungen

Lösungen der Klassenarbeitsaufgaben


Aufgabe 1:

„Wie kann man herausfinden, wovon die Schwimmfähigkeit abhängt?“ Paul plant zu dieser Frage einen Versuch. Er wirft ein große, rote Holzkugel und eine kleine, blaue Stahlkugel ins Wasser und vergleicht.
Ist Pauls Versuch sinnvoll oder nicht? Begründe Deine Entscheidung!


Aufgabe 2: Verbinde, was zusammengehört!

V
l
m
t
Pfeile
Länge
Masse
Volumen
Zeit
Pfeile
Sekunde
Meter
Kilogramm
Kubikmeter


Aufgabe 3:

Was weißt Du über die Masse der Körper A, B und C?

Massen

  • Die Masse von A ist größer als 600 g
  • Die Masse von B beträgt 110 g
  • Die Masse von C ist kleiner als 200 g


Aufgabe 4:

Verbinde, was zusammengehört!

 
Apfel
Elefant
Auto
Zuckerwürfel
Salzkorn
Schokoladentafel
Pfeile
1,5 t
3 g
2 mg
100 g
0,15 kg
2800 kg


Aufgabe 5:

Ergänze die fehlende Einheit!

  1. 1 000 cm³ = 1 dm³
  2. 1 000 mm³ = 1 cm³
  3. 1 000 l = 1

Aufgabe 6:

Ergänze den fehlenden Zahlenwert!

  1. 10 000 cm³ = 10 dm³
  2. 5 000 mm³ = 50 cm³
  3. 28 000 l = 28


Aufgabe 7:

Verbinde, was zusammengehört!

 
Mineralwasserflasche
Tasse
Kochtopf
Spritze beim Arzt
Putzeimer
Schwimmbecken
Pfeile
10 m³
10 l
10 ml
2,5 l
250 ml
1 l

 

Aufgabe 8:

Kreuze alle richtigen Aussagen an!

Kreuz Von der Masse allein hängt die Schwimmfähigkeit nicht ab.
Kreuz Vom Volumen allein die Schwimmfähigkeit nicht ab.
Kreuz Vom Material hängt die Schwimmfähigkeit ab.
Kreuz Von der Dichte hängt die Schwimmfähigkeit ab.


Aufgabe 9:

Kreuze die richtige Aussage an! „Dichte ist …

Kreuz … Masse geteilt durch Volumen“
◻ … Masse mal Volumen“
◻ … Volumen geteilt durch Masse“
◻ … Volumen mal Masse“


Aufgabe 10:

Kreuze jeweils die richtige Aussage an!

Wenn man einen Körper halbiert, dann …

Kreuz … halbiert sich die Masse
◻ … verdoppelt sich die Masse
◻ … bleibt die Masse gleich.

Wenn man einen Körper halbiert, dann …

Kreuz … halbiert sich das Volumen
◻ … verdoppelt sich das Volumen
◻ … bleibt das Volumen gleich.

Wenn man einen Körper halbiert, dann …

◻ … halbiert sich die Dichte
◻ … verdoppelt sich die Dichte
Kreuz … bleibt die Dichte gleich.


Aufgabe 11:

Verbinde, was zusammengehört!

Verleich Waage-Wasser


Aufgabe 12:

Ein Quader aus Holz ist 20 cm lang, 10 cm breit und 5 cm hoch. Die Dichte von Holz beträgt 0,9 g/cm³. Wird der Quader auf Wasser schwimmen oder untergehen? Begründe Deine Antwort.

  • Die Dichte des Quaders ist kleiner als die Dichte von Wasser. Der Quader wird also schwimmen – unabhängig von seinen Maßen!


Aufgabe 13:

Ein Körper hat das Volumen 80 cm³. Seine Masse beträgt 1,5 kg. Wird der Körper auf Wasser schwimmen oder untergehen? Begründe Deine Antwort.

  • Dichte: 1500 g / 80 cm3 = 18,75 g/cm3
  • Die Dichte des Körpers ist größer als die Dichte von Wasser. Der Quader wird also untergehen.


Aufgabe 14:

Jemand schenkt Dir ein Stück Metall, das aussieht wie Gold. Beschreibe, wie Du herausfinden kannst, ob es wirklich aus Gold ist.

  • Masse bestimmen
  • Volumen bestimmen
  • Daraus Dichte berechnen
  • In Tabelle nachschauen


Aufgabe 15:

Ein großes Schiff besteht aus ganz viel Eisen. Eisen schwimmt nicht, sondern sinkt. Erkläre, warum das Schiff trotzdem schwimmt.

  • Erklärung über mittlere Dichte: Das Schiff schwimmt auf dem Wasser, weil die mittlere Dichte des Schiffs aus Eisen und Luft geringer ist als die Dichte des Wassers.


Aufgabe 16:

  1. Erkläre, warum eine geschälte Orange sinkt, eine ungeschälte Orange aber schwimmt!

    Die Dichte des Orangekerns ist größer als die Dichte von Wasser. Die mittlere Dichte der Orange (Kern und luftgefüllte Hülle) ist geringer geringer als die Dichte des Wassers.

  2. Was könnte man machen, damit auch die geschälte Orange schwimmt?

    Salz ins Wasser rühren


Aufgabe 17:

Erkläre, warum man die Schwimmblase eines Fisches eigentlich besser „Schwebeblase“ nennen müsste.

  • Die Schwimmblase wird nicht zum Auf- und Abtauchen verwendet, sondern dafür, die mittlere Dichte des Fischs in jeder Wassertiefe konstant zu halten.
  • Der Fisch kann dadurch in jeder Tiefe energiesparend schweben.
  • Die Schwimmblase müsste daher eigentlich Schwebeblase heißen.


Aufgabe 18:

„Ein Walross hat zwei Luftsäcke im Rachen, die es aufblasen kann. Mit dieser Schwimmhilfe kann es – ohne Energie für Schwimmbewegungen verschwenden zu müssen – auf dem Wasser treiben und dort sogar schlafen.“
Erkläre mit Hilfe des Begriffs „mittlere Dichte“, wie diese Schwimmhilfe funktioniert.

  • Walross füllt Luftsäcke.
  • Volumen steigt , mittlere Dichte sinkt
  • mittlere Dichte Fisch < Dichte Wasser
  • Walross schwimmt auf Wasser


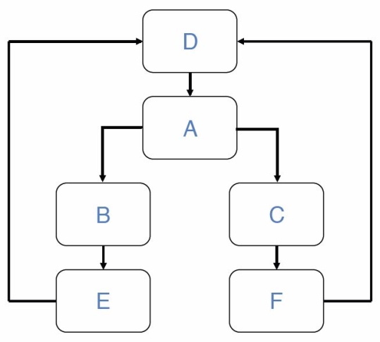
Aufgabe 19:

Man kann die naturwissenschaftliche Arbeitsweise in einem Diagramm darstellen. Ordne die Kästchen richtig zu! Schreibe dazu die Buchstaben A bis F in die Kästchen!

Flussdiagramm

A: Experiment durchführen
B: Bestätigung der Hypothese
C: Widerlegung der Hypothese
D: Hypothese/Behauptung
E: Vertrauen in die Hypothese
F: Ändern/Verbessern der Hypothese

 

Lösungshinweise: Herunterladen [docx] [276 KB]

Lösungshinweise: Herunterladen [pdf] [547 KB]


Weiter zu Lösungshinweise Arbeitsblätter