Zur Hauptnavigation springen [Alt]+[0] Zum Seiteninhalt springen [Alt]+[1]

Strukturierungsvorschlag

Infobox

Diese Seite ist Teil einer Materialiensammlung zum Bildungsplan 2004: Grundlagen der Kompetenzorientierung. Bitte beachten Sie, dass der Bildungsplan fortgeschrieben wurde.

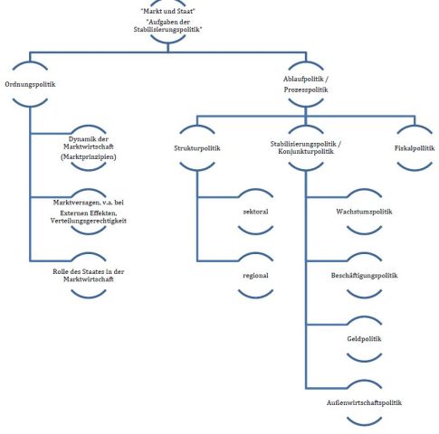
Strukturierungsvorschlag der Themenfelder 2.1. „Markt und Staat“ und 2.2.: „Aufgaben der Stabilisierungspolitik“

Strukturierungsvorschlag

 

Strukturierung der Begriffe zur Wirtschaftspolitik:
Herunterladen [pdf] [57 KB]