Zur Hauptnavigation springen [Alt]+[0] Zum Seiteninhalt springen [Alt]+[1]

Lösung

Infobox

Diese Seite ist Teil einer Materialiensammlung zum Bildungsplan 2004: Grundlagen der Kompetenzorientierung. Bitte beachten Sie, dass der Bildungsplan fortgeschrieben wurde.


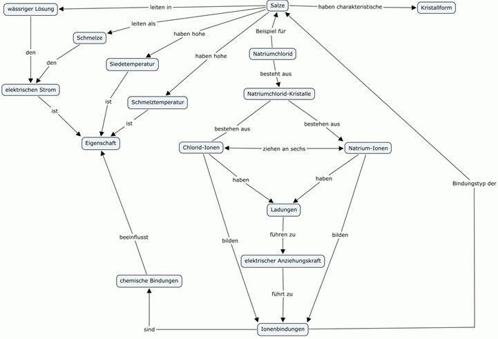
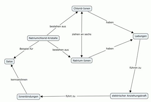
 Übung: Concept Map – Salze und Ionenbindung

Ü2

Lösungen:

Wichtige Begriffe:

Natriumchlorid, Natriumchlorid-Kristall, Natrium-Ion, Chlorid-Ionen, Ladungen, elektrische Anziehungskräfte, chemischen Bindung, Ionenbindung, Salze,
Eigenschaften, Schmelztemperaturen, Siedetemperaturen, wässrigen Lösungen, Schmelzen, elektrischer Strom, Kristallform.

Lösungsvorschläge für mögliche Concept-Maps

Concept-Map

 

Concept-Map