Lösung
Infobox
Diese Seite ist Teil einer Materialiensammlung zum Bildungsplan 2004: Grundlagen der Kompetenzorientierung. Bitte beachten Sie, dass der Bildungsplan fortgeschrieben wurde.
|
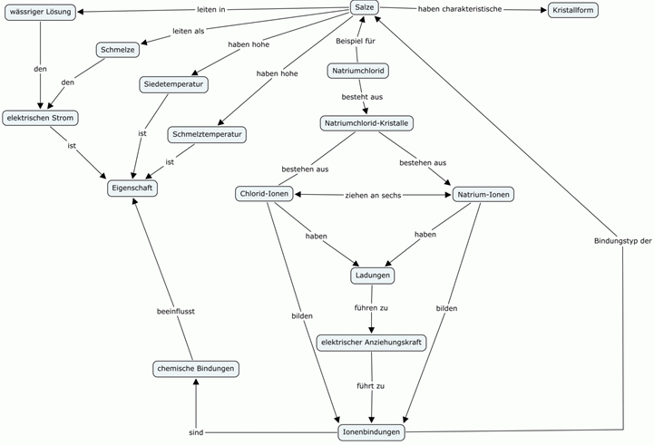
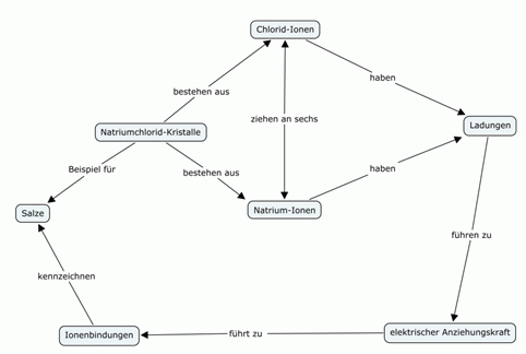
Übung: Concept Map – Salze und Ionenbindung |
Ü2 |
Lösungen:
Wichtige Begriffe:
Natriumchlorid, Natriumchlorid-Kristall, Natrium-Ion, Chlorid-Ionen, Ladungen,
elektrische Anziehungskräfte, chemischen Bindung, Ionenbindung, Salze,
Eigenschaften, Schmelztemperaturen, Siedetemperaturen, wässrigen Lösungen, Schmelzen,
elektrischer Strom, Kristallform.
Lösungsvorschläge für mögliche Concept-Maps
