Zur Hauptnavigation springen [Alt]+[0] Zum Seiteninhalt springen [Alt]+[1]

Lösung

Infobox

Diese Seite ist Teil einer Materialiensammlung zum Bildungsplan 2004: Grundlagen der Kompetenzorientierung. Bitte beachten Sie, dass der Bildungsplan fortgeschrieben wurde.

 

Übungen: Erstellen von Concept Maps

Ü2, Ü3

Mögliche Lösungen

Themenfeld Atombau

Themenfeld Atombau

Themenfeld Periodensystem:

Themenfeld Periodensystem


Themenfeld Ionen:

Themenfeld Ionen

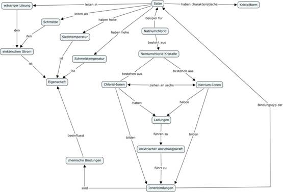
Themenfeld Salze:

Themenfeld Salze

Besser lesbare Concept Maps und eine Gesamtübersicht finden Sie in folgendemDownload:

 

Erstellen von Concept Maps: Herunterladen [docx] [587 KB]